ABOUT US
Company Profile Honor Organization
Company Profile
Jiande conveying machinery equipment co. LTD
Jiande conveying machinery equipment co. LTD
Science and technology Xing factory, serve the public
Guided by science and technology innovation, quality as backing, integrity as the purpose, to provide customers with first-class products.
Company Profile

Jiande Conveying Machinery and Equipment Co. Ltd. lies near to Qiandao Lake, a very beautiful lake in Jiande City. Since the National Highway 320 and the Hang-Xin-Jing Express Freeway run in the front of and at the back of the company, respectively, the transport is very excellent. The company was found in 1995, and the registered capital is about 12.8 million yuan. It covers an area of 43,000 square meters, where the factory's area is about 20,000 square meters. It is a modern company with advanced research and test centers. The research,development, and manufactory, is integrated here. The company always focuses on the quality of it's products,and has passed the ISO9001 quality system certification. 

View details
1995 years
The company was founded in 1995
Is specialized in conveying equipment design and manufacturing enterprises
1280 Ten thousand yuan
With advanced facilities of research centers and testing, testing capacity, perfect production conditions. The registered capital of the enterprise is 12.8 million yuan.
4.3 Square meters
The company covers an area of 43,000 square meters.
60+ Kind of
Main products seven categories more than 60 kinds of specifications
Honor
Key industrial enterprises in 2014
Key industrial enterprises in 2014
Key industrial enterprises in 2013
Key industrial enterprises in 2013
Key industrial enterprises in 2012
Key industrial enterprises in 2012
Key industrial enterprises in 2010
Key industrial enterprises in 2010
The Winning enterprise of 2005
The Winning enterprise of 2005
2004 Advanced Enterprise
2004 Advanced Enterprise
2014 AAA enterprise credit rating
2014 AAA enterprise credit rating
Certificate of credit rating
Certificate of credit rating
Quality management system certification certificate
Quality management system certification certificate
Certification certificate
Certification certificate
ISO9001 certificate
ISO9001 certificate
Record registration certificate of implementation standard
Record registration certificate of implementation standard
Organization code certificate
Organization code certificate
Certificate of industry supplier Top 100
Certificate of industry supplier Top 100
Certificate of industry supplier Top 100
Certificate of industry supplier Top 100
Abide by the contract and honor the certificate
Abide by the contract and honor the certificate
AAA enterprise credit rating in 2012
AAA enterprise credit rating in 2012
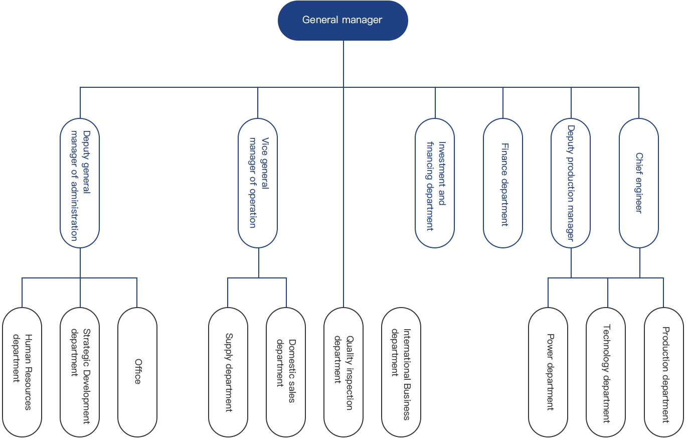
Organization
Organizational structure

Jiande Conveying Machinery and Equipment Co. Ltd. lies near to Qiandao Lake, a very beautiful lake in Jiande City. Since the National Highway 320 and the Hang-Xin-Jing Express Freeway run in the front of and at the back of the company, respectively, the transport is very excellent. The company was found in 1995, and the registered capital is about 12.8 million yuan. It covers an area of 43,000 square meters, where the factory's area is about 20,000 square meters. It is a modern company with advanced research and test centers. The research,development, and manufactory, is integrated here. The company always focuses on the quality of it's products,and has passed the ISO9001 quality system certification. 

"Progress Based on Technology, Serve the Public" is the company's operation philosophy. It takes the innovation in science and technology as the guide, the quality as the backing, and good faith as the aim, to provide customers first-class products.

The company has advanced equipments for research, ecellent abilties for testing, and pertect conditions for man-ufacturing, which are focused on the design and manufacture of conveyer equipments. The main products include seven categories and more than sixty specifications, such as NE plate chain elevator,NSE high speed plate chain elevator,TGD steel wire reinforced belt elevator, FU chain form conveyer, SCD tank form conveyer for grog, LD series of stainless steel conveyer for high temperature materials, BL heavy and medium weight plate mechanical feeder, etc.The output value has

been over a hundred million for many years.

Handzhou Lihua electromechanical equipment Co. Ltd. adopts a manager institution same to Jiande Conveying Machinery and Equipment Co. Ltd. Its business includes contract and design of wharf relay station, cement grinding station, fly ash separation system, fly ash grinding system, etc.

The company is always the qualified suplier for Hailuo Cement Group, and has provided chain ftings for NE elevator, NSE elevator, FU chain form conveyer, material piling and taking machine, plate feeding machine, etc. Itis a qualified supplier of chain and charging spout ftings for South West Cement, Southern Cement, Fujian Jinniu Group,Northern Heavy Industry, and Huaxin Cement, as well. Meanwhile, the company is the key supplier of high temperature conveyer for the residue heat generation project of power saving and environment protection of Hailuo Chuanqi Equip-

ment Manufactory Co. Ltd. and Najing Kaishengyuan.

The company has independent import and export rights, and it's products are sold far to Asia, Europe, Africa, and South America, etc.

The company always focuses on the quality of it's products, and has passed the IS09001 quality system certification."Hangchi Brand" Conveyer Equipments are named as the Famous Products of Zhejiang Province.The company has been continuously evaluated as the trustworthy units and the best economic benefits company for many years.


Zhejiang Jiande Conveying Machinery Equipment Co. LTD Copyright ? 2022 All Rights Reserved Zhejiang ICP No. 07504362 -1
By:Doing
Zhejiang Jiande Conveying Machinery Equipment Co. LTD Copyright ? 2022 All Rights Reserved Zhejiang ICP No. 07504362 -1
By:Doing